|
||||||||||||
1.設備介紹。
一體化餐飲清洗廢水處理設備主要由氣浮池、初沉池、接觸氧化池、二沉池、污泥池和控制系統等組成,該設備主要用于餐具清洗消毒廢水。
2.處理流程和原理。
格柵井-調節池-污水處理設備(包括氣浮池-缺氧池-接觸氧化池-二沉池)-排出。
2.1格柵井:鋼格柵設置在調節池前格柵井內,截斷生活污水大顆粒的懸浮物,保證后續設備的正常運行。
2.2調節池:由于污水量變化大,需要設置調節池進行調節,保證設備連續穩定運行。
2.3污水處理設備:
2.4氣浮池的主要作用是通過曝氣機將污水中的大部分雜質浮起的液面通過刮渣機去除。為后續污水處理提供條件
2.5接觸氧化池是污水處理中的核心設備,污水進入氧化池后,接觸氧化池中的微生物,微生物發酵過程中的需氧量由鼓風機供應,池中的微生物分解污水中的有機物氧化,為自己的繁殖和生長提供營養和能源,同時降低污水中的COD濃度

2.6二沉池:污水從接觸氧化池出來后進入二沉池,二沉池的主要作用是從污水中接觸氧化池夾帶的少量污泥,污泥在二沉池沉淀后,大部分返回生物接觸氧化池
3.接通電源前的準備。
3.1檢查各電線是否處于準備工作狀態,接線方式是否正確。發現異常時及時修正,確保安全
3.2檢查鼓風機油位是否正常,旋轉是否靈活,地腳螺栓是否松動,接通電源前必須將潤滑油加入標準油位,地腳螺栓必須緊固,用手旋轉鼓風機無重感和異常響動,鼓風機的旋轉方向必須與運轉方向一致
3.3保證泵旋轉靈活,無異常影響正常運轉的危險,發現后立即排除
3.4檢查各閥門是否完整,打開必須靈活
3.5曝氣管必須在同一水平面上,檢查填充劑是否脫落,脫落時必須立即補充。
4.設備操作程序。
4.0配藥:將PAC按10%濃度配置,PAM按0.5%濃度配置。加藥時打開攪拌裝置,充分攪拌,避免藥品結塊和藥泵的浪費堵塞。
4.1打開給藥裝置調節給藥量閥,打開給水閥、給水閥,啟動設備給水提升泵,將調節池的污水輸送到污水處理設備
4.2初次使用和調整時,水位達到設備的1/2高度時,停止泵的供水,投入活性污泥菌種,打開鼓風機,慢慢打開鼓風機的吹出閥,接觸氧化池內曝氣48小時后,啟動供水泵,將污水放入設備的3/4處,向池內曝氣24小時
4.3用手觸摸填充劑是否有粘性感,觀察水體微生物的生長狀況,在填充劑上生長橙色生物膜之前,可以連續向設備輸送污水,水量必須逐漸增加到設計水量

4.4定期觀察水中微生物的生長狀況,發現異常應立即控制供水量進行調整
4.5觀察二沉池水流流態,出水堰集水應均勻,一般每24小時排泥一次,排泥時打開排泥電磁閥,利用氣舉方式將二沉池內的污泥提升到污泥池
4.6設備調試結束正常運轉后,系統可以自動運轉。現場將泵、鼓風機的操作切換為自動運轉狀態。
4.7不定期檢查出水水質,應按環保排放要求,保證設備正常運行。
5.設備的維護和維護。
5.1必須建立完善的維護制度。每個班級都必須詳細填寫運行記錄。出現的情況記錄在冊子上,以便于維護
5.2仔細檢查泵、鼓風機的螺栓連接情況,防止松動
5.3經常檢查泵、鼓風機旋轉軸承是否過熱,檢查潤滑油位置和潤滑油質量,保證設備正常運行
5.4定期檢查填充劑的張力狀況,發現脫落和松弛立即補充和校正
5.5檢查曝氣管道排氣均勻,發現大氣泡和局部曝氣死角,應立即找出原因排除,保證各部分曝氣正常
5.6泵、鼓風機每運轉5000-8000小時進行一次檢查維護
5.7設備短期不運轉時,可采用鼓風機間隙曝氣,保證微生物不死亡,下次運轉開始時無需再培養微生物
5.8在設備本體內禁止無水或水位過低的情況下,在設備運轉中風扇停止或假運轉的情況下,嚴禁菌種死亡,設備不能再運轉。
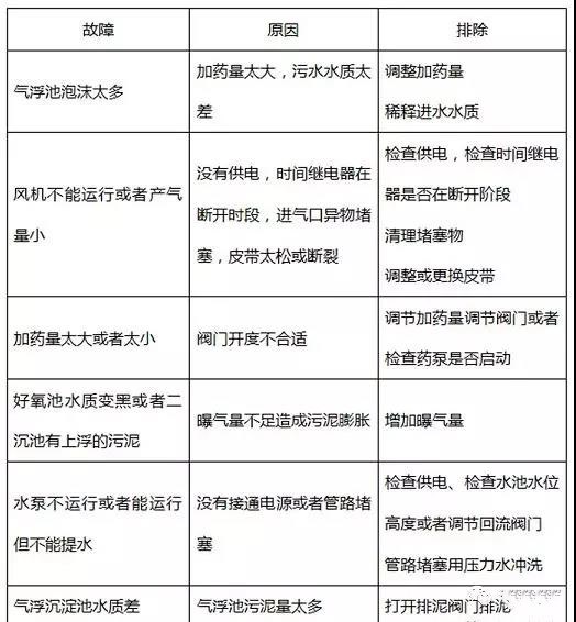
6.常見故障和排除。
7.特別注意事項。
根據您公司目前的運行情況,特別指定以下內容,請嚴格按照此操作規程操作
7.1本系統進水PH值要求為8。用試紙測試進水管道的三個地方是否達到8以上,請減少食用堿的投入量。未達到8時,請增加食用堿的投入量。直到合適。
7.2接觸氧化池是本系統的核心部分,進入接觸氧化池的水的PH值應在7左右。
7.3為保證本系統有效可靠運行,本系統應24小時運行。
|
|||||||||||||||||
| 首頁|關于我們|產品中心|成功案例|視頻中心|聯系我們 | |||||||||||||||||
|